Wat zijn Tableau licenties?
Door Erik van de Beek op Aug 31, 2022 11:00:00 AM
Om gebruik te kunnen maken van Tableau is een licentie nodig. Met een licentie krijgt u toegang tot de software van Tableau. De verschillende onderdelen van Tableau zijn:
- De software waar u zaken mee bouwt:
- Tableau Desktop (daarmee maakt u visualisaties die workbooks heten).
- Tableau Prep (om de data te bewerken die naar het workbook gaat).
- De platforms waar u de bovenstaande producten kunt neerzetten voor de hele organisatie:
- Tableau Cloud/Online, een soort website (Tableau noemt het ook een site) met een server die door Tableau zelf beheerd wordt (in Ierland).
- of
- Tableau Server, meerdere sites en een eigen server die u zelf kunt beheren en bewerken.
- Tableau Cloud/Online, een soort website (Tableau noemt het ook een site) met een server die door Tableau zelf beheerd wordt (in Ierland).
Bewerken kan steeds meer online via de site. In Desktop is meer mogelijk qua bewerken, maar steeds meer functies worden toegevoegd aan de editor in Tableau Cloud/Online en de sites van Tableau Server.
Wat zijn de platforms?
De platforms zijn Tableau Server en Tableau Cloud (voorheen Tableau Online), meer informatie hierover kunt u hier vinden. Ook als u een individueel Tableau wilt gebruiken krijgt u de mogelijkheid om Tableau Server of Tableau Cloud te gebruiken.
Bij Tableau koopt u een licentie voor een bepaalde periode, er zijn verschillende soorten licenties. Als u meteen wilt weten wat de huidige prijzen en mogelijkheden zijn kunt u hier klikken.
Welke soorten zijn er? En wat zijn de verschillen?
Van de meest ‘gewone’ licentie naar de uitzonderlijke, de volgende soorten zijn er:
- Unlicensed: de spookgebruiker;
Dit is een gebruiker wiens licentie is verlopen of ingetrokken, als deze gebruiker nog spullen heeft rondslingeren op de site (projecten (soort mappen), workbooks of flows) kan hij niet verwijderd worden.
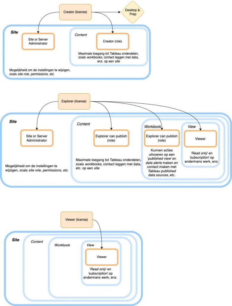
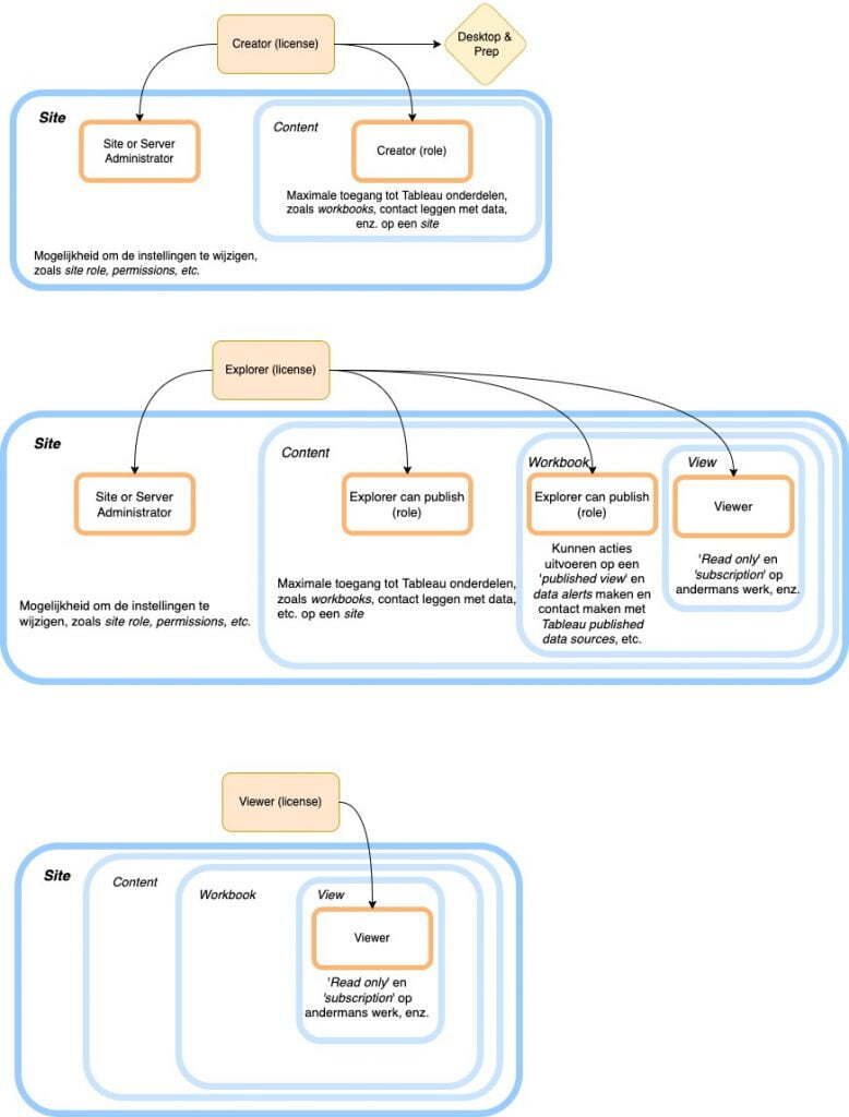
- Viewer: kijken maar niet knutselen;
Deze gebruiker kan, zoals de naam zegt, vooral dingen bekijken en wat notities plaatsen, het bewerken van workbooks is niet toegestaan.
- Explorer: op ontdekkingstocht door de data;
De explorer kan als site role* de ‘rang’ Publisher of Interactor krijgen. De eerste kan ook workbooks op de site zetten, de tweede kan alleen binnen de site workbooks bewerken (die al aangemaakt zijn).
* Site Role komt na licentie, dat wil zeggen, de rechten die iemand op een site heeft worden bepaald door de licentie, maar site role is iets flexibeler. Meer hierover verderop in dit blog.
- Creator: de bovenbaas.
De Creator heeft de meeste mogelijkheden, zo kan hij lokaal Desktop installeren en vandaaruit workbooks publiceren naar een site. Daarnaast kan hij Prep lokaal gebruiken. De Creator kan, zoals de naam al zegt, echt dingen maken.
Waarom doet site role er toe?
Voor u bepaalt wat voor licenties u nodig heeft is het goed om na te denken over de rol die gebruikers krijgen op de site (bij Tableau Cloud heeft u er maar één, Tableau Server biedt de mogelijkheid om meerdere sites te beheren). Meer hierover in de afbeelding aan het einde van dit blog.
Voorbeeld
Het volgende scenario zou van toepassing kunnen zijn op uw bedrijf: stel u heeft een Data Specialist, een medewerker financiën en een secretaresse in dienst naast allerlei andere medewerkers. De drie voornoemde medewerkers gaan werken met Tableau, welke licenties zijn dan nodig?
De Data Specialist krijgt een Creator licentie, vrij logisch, omdat hij of zij de data beheert en er zicht op heeft. Daarnaast kan deze medewerker/medewerkster dashboards maken, dus het is handig als Dekstop gebruikt kan worden en de producten naar de site gepubliceerd kunnen worden.
Stel uw medewerker financiën is ook wel handig met data, maar hoeft wat u betreft geen Desktop te krijgen. Hij is wel in staat om dashboards van de Data Specialist aan te passen, dus u wilt dat hij bewerkingen kan uitvoeren op specifieke dashboards in bepaalde mappen. Dan is een Explorer licentie het handigste, deze biedt toegang tot de meeste data rollen. Zo kan de rol ‘Explorer (can publish)’ gebruikt worden, waarbij de medewerker financiën zelf dashboards kan aanpassen en opslaan binnen de site. Daarnaast is de licentie voor Explorer vrij flexibel. Hij kan opgeschaald worden naar Site Administrator (maar zonder de mogelijkheden om met Tableau Desktop e.d. te werken zoals Creator) of naar beneden geschaald tot ‘Viewer’. In dat laatste geval is het wat passiever en kan een dashboard bekeken worden en kunnen er screenshots opgeslagen worden.
De secretaresse krijgt een Viewer licentie, aangezien ze alleen maar dashboards hoeft te bekijken en daaruit bepaalde waarden te filteren of controleren. Ze kan de view ook downloaden als afbeelding of PDF en die verwerken in een verslag.
De volgorde die Tableau hanteert in toegankelijkheid is :
- Licentie.
- Site Role.
- Instellingen site-inhoud (mappen, workbooks, data sources, etc.).
Licenties en login
Op het web kunt u ook het één en ander vinden over licenties en inlogmethodes, hieronder een zeer korte uitleg.
Login-based License Management
Als u wilt dat gebruiker – in dit geval altijd een Creator – Desktop pas kan gebruiken als hij inlogt is dat mogelijk. Op die manier hoeven er geen keys verdeeld te worden en kan de toegang tot een Creator Licentie centraler geregeld worden. Daarnaast is het veilig (geen keys die kwijt kunnen raken of door de verkeerde persoon gebruikt worden). Voor meer informatie, zie deze site.
Authenticatie
Kort gezegd dient een gebruiker inloggegevens in te vullen om op de site te komen, hiervoor is een site role nodig, die weer gekoppeld is aan een licentie. Als er gebruik gemaakt wordt van Multi Factor Authentication of Single Sign On is het onhandig als meerdere mensen één licentie gebruiken. Voor meer informatie, klik hier voor de officiële uitleg van Tableau/SalesForce.
Conclusie
Wat is het antwoord op de vraag ‘Wat zijn Tableau licenties?’ ? Samenvattend biedt Tableau de mogelijkheid om met verschillende licenties en rollen te regelen dat de juiste mensen een visualisatie kunnen maken, een site kunnen beheren of alleen maar dingen kunnen zien. Of u nu een half dozijn of honderden licenties af wilt nemen, er veel maatwerk mogelijk. Voor meer informatie voor uw bedrijf kunt u contact opnemen via dit contactformulier of via deze pagina kijken naar de prijzen.
Mogelijk ook interessant
Gerelateerde blogs

5 tips voor na de Tableau Desktop II training

Sorteren met een parameter (in Tableau)


